優質的服務流程
· quality of service processes ·

需求溝通傾聽客戶需求,了解用戶使用環境和現場工況
方案設計根據現場實際工況,針對性出具解決方案
合同簽訂技術和商務規范確認,簽訂合作協議
產品制作選擇最優質的元器件,嚴格按照技術協議
調試安裝現場規范安裝,靜態動態調試,分析儀運行
售后服務后續維護,持續跟進,終身維修

全國熱線
銷售熱線
公司地址山東濟南市槐蔭區太平河南路1567號均和云谷濟南匯智港6號樓
自2016年以來,環保政策逐年發布、實施、落實,環保處理設備和監測設備都在部署和升級。近兩年,雖然受疫情影響,一部分政策的發布有延遲和放緩,但環保是緊抓不放的常態,各行業均已穩步推進按照國家相關規定安裝煙氣凈化處理設備、監測設備。
煙氣監測設備基本已完成升級聯網組合為煙氣在線監測系統,由相關部門更好的掌握煙氣凈化處理設備的運行狀態,帶來高效的監管。

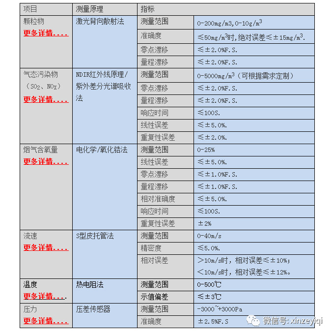
煙氣在線監測系統有各類傳感器、預處理設備、數據分析機組合協調工作,可獲取煙氣凈化處理前的各項污染物數據,如SO2,NOX,O2、粉塵、溫度,壓力,流速、濕度等參數,并將數據傳輸到環保部門。
山東新澤儀器有限公司煙氣在線監測系統按照國家要求、標準研發,與環保部門聯網,操作非常簡單,用戶通過簡單培訓后便可進行日常檢查和運維。
系統運行穩定安全,數據傳輸采用RS232/RS422/RS485多種通訊接口,也可以通過GPRS進行遠程數據傳輸。
另外新澤儀器在線監測系統還具備擴展屬性,可根據政策和法規的改變隨時增加新的內容。
設備技術參數:

排污企業配置穩定、操作簡單的煙氣在線監測系統,一方面減輕了企業看管、維護壓力,另一方面也為相關部門實現更高效的監管助力。

需求溝通傾聽客戶需求,了解用戶使用環境和現場工況
方案設計根據現場實際工況,針對性出具解決方案
合同簽訂技術和商務規范確認,簽訂合作協議
產品制作選擇最優質的元器件,嚴格按照技術協議
調試安裝現場規范安裝,靜態動態調試,分析儀運行
售后服務后續維護,持續跟進,終身維修