優質的服務流程
· quality of service processes ·

需求溝通傾聽客戶需求,了解用戶使用環境和現場工況
方案設計根據現場實際工況,針對性出具解決方案
合同簽訂技術和商務規范確認,簽訂合作協議
產品制作選擇最優質的元器件,嚴格按照技術協議
調試安裝現場規范安裝,靜態動態調試,分析儀運行
售后服務后續維護,持續跟進,終身維修

全國熱線
銷售熱線
公司地址山東濟南市槐蔭區太平河南路1567號均和云谷濟南匯智港6號樓
《環境保護法》第四十二條明確,重點排污單位應當按照國家有關規定和監測規范安裝使用監測設備,保證監測設備正常運行,保存原始監測記錄。《大氣污染防治法》進一步明確要求,重點排污單位應當安裝、使用大氣污染物排放自動監測設備,與環境保護主管部門的監控設備聯網,保證監測設備正常運行并依法公開排放信息。
重點排污單位大氣污染源往往很多,哪些排口需要安裝自動監測設備呢?什么情形下可暫不安裝?
一、建設項目環境影響報告書(表)及其批復要求安裝自動監測設備的,按其要求執行。
二、《中共中央辦公廳 國務院辦公廳印發<關于深化環境監測改革提高環境監測數據質量的意見>的通知》(廳字〔2017〕35號)要求明確污染源自動監測要求。
“
建立重點排污單位自行監測與環境質量監測原始數據全面直傳上報制度。重點排污單位應當依法安裝使用污染源自動監測設備,定期檢定或校準,保證正常運行,并公開自動監測結果。自動監測數據要逐步實現全國聯網。逐步在污染治理設施、監測站房、排放口等位置安裝視頻監控設施,并與地方環境保護部門聯網。取消環境保護部門負責的有效性審核。重點排污單位自行開展污染源自動監測的手工比對,及時處理異常情況,確保監測數據完整有效。自動監測數據可作為環境行政處罰等監管執法的依據。
《重點排污單位名錄管理規定(試行)》(環辦監測〔2017〕86號)中規定,具備下列條件之一的企業事業單位,納入大氣環境重點排污單位名錄。
“
(一)一種或幾種廢氣主要污染物年排放量大于設區的市級環境保護主管部門設定的篩選排放量限值。廢氣主要污染物指標是指二氧化硫、氮氧化物、煙粉塵和揮發性有機物。篩選排放量限值根據環境質量狀況確定,排污總量占比不得低于行政區域工業排放總量的65%。
(二)有事實排污且屬于廢氣污染重點監管行業的所有大中型企業。廢氣污染重點監管行業包括:火力發電、熱力生產和熱電聯產,有水泥熟料生產的水泥制造業,有燒結、球團、煉鐵工藝的鋼鐵冶煉業,有色金屬冶煉,石油煉制加工,煉焦,陶瓷,平板玻璃制造,化工,制藥,煤化工,表面涂裝,包裝印刷業等。各地可根據本地實際情況增加相關廢氣污染重點監管行業。
(三)實行排污許可重點管理的已發放排污許可證的排放廢氣污染物的單位。
(四)排放有毒有害大氣污染物(具體參見環境保護部發布的有毒有害大氣污染物名錄)的企業事業單位;固體廢物集中焚燒設施的運營單位。
(五)設區的市級以上地方人民政府大氣污染防治目標責任書中承擔污染治理任務的企業事業單位。
(六)環保警示企業、環保不良企業、三年內發生較大及以上突發大氣環境污染事件或因大氣環境污染問題造成重大社會影響或被各級環境保護主管部門通報處理尚未完成整改的企業事業單位。
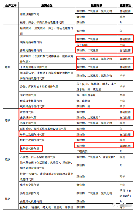
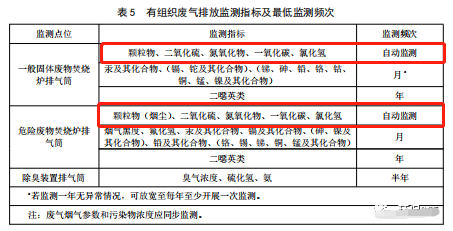
三、根據《關于加快重點行業重點地區的重點排污單位自動監控工作的通知》(環辦環監〔2017〕61號)要求,以下行業及排口須安裝自動監測設備。自動監測設備,應2017年11月30日前與環保部門聯網;自動監測設備已經安裝并聯網、但不符合本通知安裝技術要求和有關標準規范的,應于2017年11月30日前完成改造;在建的重點排污單位,應在試生產時安裝 自動監測設備并與環保部門聯網。
四、《中共中央 國務院關于全面加強生態環境保護堅決打好污染防治攻堅戰的意見》(2018年6月16日)要求,2018年年底前,重點排污單位全部安裝自動在線監控設備并同生態環境主管部門聯網,依法公開排污信息。
五、根據《國務院關于印發打贏藍天保衛戰三年行動計劃的通知》(國發〔2018〕22號)要求,強化重點污染源自動監控體系建設。排氣口高度超過45米的高架源,以及石化、化工、包裝印刷、工業涂裝等VOCs排放重點源,納入重點排污單位名錄,督促企業安裝煙氣排放自動監控設施,2019年底前,重點區域基本完成;2020年底前,全國基本完成。
六、排污單位自行監測指南要求:
1.《排污單位自行監測技術指南 火力發電及鍋爐》(HJ 820-2017)要求

2.《排污單位自行監測技術指南 石油煉制工業》(HJ 880-2017)要求


3.《排污單位自行監測技術指南 化肥工業—氮肥》(HJ 948.1—2018)要求


4.《排污單位自行監測技術指南 鋼鐵工業及煉焦化學工業》(HJ 878-2017)要求


5.《排污單位自行監測技術指南 磷肥、鉀肥、復混肥料、有機肥料和微生物肥料》(HJ 1088—2020)要求



6.《排污單位自行監測技術指南 農藥制造工業》(HJ 987—2018)要求

7.《排污單位自行監測技術指南 平板玻璃工業》(HJ 988-2018)要求

8.《排污單位自行監測技術指南 石油煉制工業》(HJ 880-2017)要求


9.《排污單位自行監測技術指南 水處理》(HJ 1083—2020)要求

10.《排污單位自行監測技術指南 水泥工業》(HJ848-2017)要求


11.《排污單位自行監測技術指南 造紙工業》(HJ 821-2017)要求

12.《排污單位自行監測技術指南 有色金屬工業》(HJ 989-2018)要求


什么情形下,可暫不安裝自動監測設備?
根據《關于加快重點行業重點地區的重點排污單位自動監控工作的通知》(環辦環監〔2017〕61號)要求,針對以下情形,可暫不安裝自動監測設備:
1.煙囪/煙道直徑小于1米,或者不滿足技術規范規定的測量點位離煙道壁距離不小于1米要求的。排氣筒結構、強度、安全等難以滿足技術規范對監測平臺安裝以及參比方法采樣孔的相關要求的。
2.污染物排放濃度低于現有在線監控(測)設各檢測限的。
3.一年內累計生產時間不足一個季度的企業或者僅用作調峰的燃氣電廠。
4.企業停產一年及以上或者正在拆除搬遷的,已經注銷或關閉的企業。
5.其他具有客觀原因暫時無法安裝自動監測設各的(提供證明材料)。


需求溝通傾聽客戶需求,了解用戶使用環境和現場工況
方案設計根據現場實際工況,針對性出具解決方案
合同簽訂技術和商務規范確認,簽訂合作協議
產品制作選擇最優質的元器件,嚴格按照技術協議
調試安裝現場規范安裝,靜態動態調試,分析儀運行
售后服務后續維護,持續跟進,終身維修