優質的服務流程
· quality of service processes ·

需求溝通傾聽客戶需求,了解用戶使用環境和現場工況
方案設計根據現場實際工況,針對性出具解決方案
合同簽訂技術和商務規范確認,簽訂合作協議
產品制作選擇最優質的元器件,嚴格按照技術協議
調試安裝現場規范安裝,靜態動態調試,分析儀運行
售后服務后續維護,持續跟進,終身維修

全國熱線
銷售熱線
公司地址山東濟南市槐蔭區太平河南路1567號均和云谷濟南匯智港6號樓
各有關單位:
為落實環境保護法的有關要求,進一步規范排污單位自行監測工作,我部決定制定《排污單位自行監測技術指南 有色金屬工業-再生金屬》《排污單位自行監測技術指南 電池工業》和《排污單位自行監測技術指南 橡膠和塑料制品》三項國家環境保護標準。目前,標準編制單位已編制完成標準征求意見稿。根據國家環境保護標準制修訂工作管理規定,現征求你單位意見,請于2020年5月20日前通過信函或電子郵件的方式將意見反饋我部,逾期未反饋意見的將按照無意見處理。標準征求意見稿及其編制說明可登錄我部網站(http://www.mee.gov.cn/)“意見征集”欄目檢索查閱。
聯系人:生態環境部秦波
電話:(010)66556810
聯系人:中國環境監測總站楊偉偉、秦承華、夏青
電話:(010)84943214
傳真:(010)84943136
通訊地址:北京市朝陽區安外大羊坊8號(乙)
郵政編碼:100012
郵箱:wry@cnemc.cn

排污單位自行監測技術指南 橡膠和塑料制品
1 適用范圍
本標準規定了橡膠和塑料制品工業排污單位自行監測的一般要求、監測方案制定、信息記錄和報告的基本內容和要求。
本標準適用于橡膠和塑料制品工業排污單位在生產運行階段對其排放的水、氣污染物,噪聲以及對其周邊環境質量影響開展自行監測。
塑料制品工業排污單位的電鍍工序自行監測要求按照《排污單位自行監測技術指南 電鍍工業》(HJ985)執行,涂裝工序自行監測要求按照《排污單位自行監測技術指南 涂裝》(HJ 1086)執行。
排污單位自備火力發電機組(廠)、配套動力鍋爐的自行監測要求按照《排污單位自行監測技術指南火力發電及鍋爐》(HJ 820)執行。
本標準不適用于再生橡膠制造排污單位。
2 規范性引用文件
本標準內容引用了下列文件或其中的條款。凡是不注日期的引用文件,其有效版本(包括所有的修改單)適用于本標準。
GB 8978 污水綜合排放標準
GB 14554 惡臭污染物排放標準
GB 16297 大氣污染物綜合排放標準
GB 21902 合成革與人造革工業污染物排放標準
GB 27632 橡膠制品工業污染物排放標準
GB 31572 合成樹脂工業污染物排放標準
GB 37822 揮發性有機物無組織排放控制標準
HJ 2.2 環境影響評價技術導則大氣環境
HJ2.3 環境影響評價技術導則地表水環境
HJ91.1 污水監測技術規范
HJ442 近岸海域環境監測規范
HJ610 環境影響評價技術導則地下水環境
HJ819 排污單位自行監測技術指南總則
HJ 820 排污單位自行監測技術指南火力發電及鍋爐
HJ 905 惡臭污染環境監測技術規范
HJ 964 環境影響評價技術導則 土壤環境(試行)
HJ 985 排污單位自行監測技術指南 電鍍工業
HJ 1086 排污單位自行監測技術指南涂裝
HJ 1122 排污許可證申請與核發技術規范橡膠和塑料制品工業
HJ/T 55 大氣污染物無組織排放監測技術導則
HJ/T 91 地表水和污水監測技術規范
HJ/T 164 地下水環境監測技術規范
HJ/T 166 土壤環境監測技術規范
《國家危險廢物名錄》
3 術語和定義
GB 14554、GB 21902、GB 27632、GB 31572和GB 37822界定的以及下列術語和定義適用于本標準。
3.1
橡膠制品工業rubber products industry
以天然橡膠、合成橡膠及再生橡膠為原料生產各種橡膠制品的活動,但不包括橡膠鞋制造和以廢輪胎、廢橡膠為主要原料生產硫化橡膠粉、再生橡膠、熱裂解油等產品的活動。
3.2
橡膠制品工業排污單位 pollutant emission unit of rubber products industry
包括輪胎制造,橡膠板、管、帶制造,橡膠零件制造,日用及醫用橡膠制品制造,運動場地用塑膠制造和其他橡膠制品制造等排污單位。
3.3
塑料制品工業plastic products industry
以合成樹脂(高分子化合物)為主要原料,經采用擠塑、注塑、吹塑、壓延、層壓等工藝加工成型的各種制品的生產,以及利用回收的廢舊塑料加工再生產塑料制品的活動;不包括塑料鞋制造。
3.4
塑料制品工業排污單位 pollutant emission unit of plastic products industry
包括塑料薄膜制造,塑料板、管、型材制造,塑料絲、繩及編制品制造,泡沫塑料制造,塑料人造革、合成革制造,塑料包裝箱及容器制造,日用塑料制品制造,人造草坪制造,塑料零件及其他塑料制品制造等排污單位。
3.5
雨水排放口rainwater outlet
直接或通過溝、渠或者管道等設施向廠界外專門排放天然降水的排放口。
3.6
直接排放 direct disge
排污單位直接向環境水體排放水污染物的行為。
3.7
間接排放 indirect disge
排污單位向污水集中處理設施排放水污染物的行為。
4 自行監測的一般要求
排污單位應查清本單位的污染源、污染物指標及潛在的環境影響,制定監測方案,設置和維護監測設施,按照監測方案開展自行監測,做好質量保證和質量控制,記錄和保存監測數據和信息,依法向社會公開監測結果。
5 監測方案制定
5.1 廢水排放監測
5.1.1 監測點位
橡膠和塑料制品工業排污單位均須在廢水總排放口設置監測點位,生活污水單獨直接排入環境水體的須在生活污水排放口設置監測點位,重點排污單位須在雨水排放口設置監測點位。
5.1.2 橡膠制品工業排污單位監測指標及監測頻次
橡膠制品工業排污單位廢水排放監測點位、監測指標及最低監測頻次按照表1執行。
表1橡膠制品工業排污單位廢水排放監測點位、監測指標及最低監測頻次






5.2 廢氣排放監測
5.2.1 有組織廢氣排放監測點位、監測指標及監測頻次
5.2.1.1對于多個污染源或生產設備共用一個排氣筒的,監測點位可布設在共用排氣筒上。當執行不同排放控制要求的廢氣合并排氣筒排放時,應在廢氣混合前開展監測;若監測點位只能布設在混合后的排氣筒上,監測指標應涵蓋所對應污染源或生產設備的監測指標,最低監測頻次按照嚴格的執行。
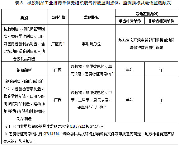
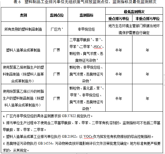
5.2.1.2橡膠制品工業排污單位有組織廢氣排放監測點位、監測指標及最低監測頻次按照表3執行。











5.3 廠界環境噪聲監測
廠界環境噪聲監測點位設置應遵循GB 12348、HJ 819中的原則,主要考慮破碎設備、風機、空壓機、水泵等噪聲源在廠區內的分布情況和周邊環境敏感點的位置。廠界環境噪聲每季度至少開展一次晝間噪聲監測,夜間生產的排污單位須監測夜間噪聲。監測指標為等效連續A聲級。周邊有環境敏感點的,應提高監測頻次。
5.4 周邊環境質量影響監測
5.4.1環境影響評價文件及其批復(僅限2015年1月1日(含)后取得的環境影響評價批復)或其他環境管理政策有明確要求的,按要求執行。
5.4.2 無明確要求的,若排污單位認為有必要的,可根據實際情況對周邊地表水、海水、地下水和土壤開展監測。對于廢水直接排入地表水、海水的排污單位,可按照HJ 2.3、HJ/T91、HJ 442及受納水體環境管理要求設置周邊地表水、海水監測點位;開展周邊地下水、土壤監測的排污單位,可按照HJ610、HJ/T 164、HJ964、HJ/T166及地下水、土壤環境管理要求設置地下水、土壤監測點位。監測指標及最低監測頻次按照表7執行。
表7周邊環境質量影響監測指標及最低監測頻次

5.5其他要求
5.5.1 除表1~表6中的監測指標外,5.5.1.1和5.5.1.2中的污染物指標也應納入監測指標范圍,并參照表1~表6和HJ 819確定監測頻次。
5.5.1.1排污許可證、所執行的污染物排放(控制)標準、環境影響評價文件及其批復(僅限2015年1月1日(含)后取得的環境影響評價批復)、相關環境管理規定明確要求監測的污染物指標。
5.5.1.2排污單位根據生產過程的原輔用料、生產工藝、中間及最終產品類型、監測結果確定實際排放的,在有毒有害或優先控制污染物相關名錄中的污染物指標,或其他有毒污染物指標。
5.5.2 各指標的監測頻次在滿足本標準的基礎上,可根據HJ 819中監測頻次的確定原則提高監測頻次;監測結果超標的,應增加相應指標的監測頻次。
5.5.3 采樣方法、監測分析方法、監測質量保證與質量控制等按照HJ 819執行。
5.5.4 監測方案的描述、變更按照HJ 819執行。
6信息記錄和報告
6.1 信息記錄
6.1.1 監測信息記錄
手工監測記錄和自動監測運維記錄按照HJ 819執行。
6.1.2 生產和污染治理設施運行狀況信息記錄
詳細記錄生產及污染治理設施運行狀況,日常生產中應參照以下內容記錄相關信息,并整理成臺賬保存備查。
6.1.2.1 生產運行狀況記錄
按照工藝生產單元和生產流水線分類,根據各排污單位具體情況,記錄以下相關信息:
a)原輔料用量;
b)產品產量;
c)新鮮水取水量、用電量、燃料用量等;
d)主要生產設備、設施的操作使用記錄等。
6.1.2.2 廢水處理設施運行狀況記錄
按日(或班次)記錄廢水產生量、廢水處理量、廢水回用量、廢水回用率、廢水回用去向、廢水排放量、污泥產生量(記錄含水率)、廢水處理使用的藥劑名稱及用量、用電量等;記錄廢水處理設施運行、故障及維護情況等。
6.1.2.3 廢氣處理設施運行狀況記錄
按日(或更換頻次)記錄廢氣處理使用的藥劑等耗材名稱及用量;記錄廢氣處理設施運行參數、故障及維護情況等。
6.1.3 一般工業固體廢物和危險廢物記錄
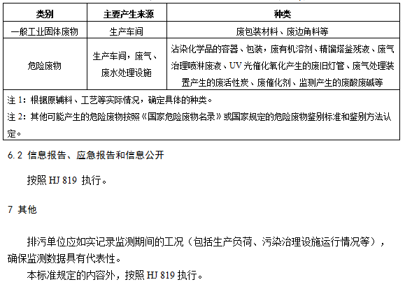
按日記錄一般工業固體廢物和危險廢物產生、貯存、轉移、利用的處置情況;按照危險廢物管理的相關要求,按日記錄危險廢物的產生量、綜合利用量、處置量、貯存量及其具體去向。原料或輔助工序中產生的其他危險廢物的情況也應記錄。一般工業固體廢物及危險廢物產生情況見表8。
表8一般工業固體廢物及危險廢物來源和種類


需求溝通傾聽客戶需求,了解用戶使用環境和現場工況
方案設計根據現場實際工況,針對性出具解決方案
合同簽訂技術和商務規范確認,簽訂合作協議
產品制作選擇最優質的元器件,嚴格按照技術協議
調試安裝現場規范安裝,靜態動態調試,分析儀運行
售后服務后續維護,持續跟進,終身維修