優質的服務流程
· quality of service processes ·

需求溝通傾聽客戶需求,了解用戶使用環境和現場工況
方案設計根據現場實際工況,針對性出具解決方案
合同簽訂技術和商務規范確認,簽訂合作協議
產品制作選擇最優質的元器件,嚴格按照技術協議
調試安裝現場規范安裝,靜態動態調試,分析儀運行
售后服務后續維護,持續跟進,終身維修

全國熱線
銷售熱線
公司地址山東濟南市槐蔭區太平河南路1567號均和云谷濟南匯智港6號樓
隨著全球對環境保護的重視程度不斷提高,水泥行業作為傳統高污染、高能耗行業,面臨著前所未有的環保挑戰。水泥生產過程中產生的大氣污染物不僅對環境造成嚴重影響,也對公眾健康構成潛在威脅。因此,如何有效管控水泥行業的大氣污染物排放,成為當前環保工作的重點之一。
一、水泥行業產排污環節:污染從何而來?
水泥生產是一個復雜的工業過程,主要包括生料制備、熟料煅燒和水泥粉磨三個階段。在這個過程中,大氣污染物的產生貫穿始終:
顆粒物(PM):水泥生產的各個環節,從物料的破碎、研磨到包裝,都會產生大量的顆粒物。這些顆粒物不僅影響空氣質量,還會對人體呼吸系統造成危害。
氣態污染物:熟料煅燒過程中會產生二氧化硫(SO?)、氮氧化物(NO?)和氟化物等氣態污染物。其中,SO?主要來源于燃料和原料中的硫成分燃燒,而NO?則包括燃料型NO?和熱力型NO?。
其他污染物:除了上述主要污染物外,水泥生產還會產生少量重金屬、二噁英、氯化氫以及大量溫室氣體二氧化碳(CO?)。
這些污染物的排放不僅對環境造成壓力,也對水泥行業的可持續發展提出了嚴峻挑戰。

二、污染防控技術:從源頭到末端的治理
為了有效控制水泥行業的大氣污染物排放,目前主要采取源頭治理、末端治理和無組織排放控制相結合的方式。
源頭治理
源頭治理是減少污染物排放的第一步。通過采用低氮燃燒技術,如分級燃燒,可以有效減少氮氧化物的生成。這種技術運行成本低,通常與末端治理技術聯合使用,以實現深度減排。
末端治理
末端治理是水泥行業污染控制的核心環節。主要技術包括:
除塵技術:袋式除塵、靜電除塵和電袋復合除塵技術是目前應用最廣泛的除塵手段。其中,袋式除塵技術因其高效的顆粒物去除率而備受青睞。
脫硫技術:爐內干法脫硫技術通過向爐內噴入脫硫劑,有效去除廢氣中的二氧化硫。
脫硝技術:選擇性非催化還原(SNCR)、選擇性催化還原(SCR)及其聯合技術是目前主流的脫硝手段。這些技術能夠顯著降低氮氧化物的排放。
無組織排放控制
無組織排放主要來自原輔料和燃料的貯存、運輸及使用過程。通過采用密閉輸送、儲存和合理配置廢氣收集裝置,可以有效減少顆粒物的無組織排放。
此外,水泥窯分布式控制系統(DCS)、連續排放監測系統(CEMS)以及高清視頻監控系統構成了水泥行業大氣污染物排放監管的“三道防線”,為企業的環保管理和可持續發展提供了有力保障。

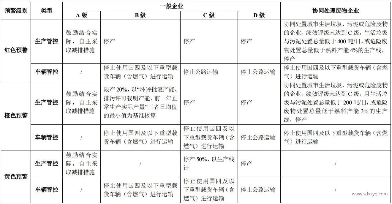
三、重污染天氣應急減排措施:差異化管控的實踐
在重污染天氣期間,水泥行業作為重點管控行業之一,需要根據生態環境部發布的《重污染天氣重點行業應急減排措施制定技術指南》實施差異化減排措施。根據不同企業的績效管控類型,采取相應的生產管控和車輛管控措施,以減少污染物排放。
例如,A級企業在重污染天氣期間可以正常生產,而B、C、D級企業則需要根據具體要求限制生產負荷或停產。這種差異化管控不僅體現了環境管理的精細化,也為企業的綠色發展提供了動力。
四、展望未來:水泥行業的綠色轉型之路
隨著環保技術的不斷進步和政策的日益嚴格,水泥行業的綠色轉型已成為必然趨勢。企業需要在技術創新、管理優化和政策響應等方面持續發力,以實現可持續發展。
技術創新:加大對環保技術研發的投入,探索更高效的污染治理技術。
管理優化:通過數字化手段提升企業的環境管理水平,實現精準減排。
政策響應:積極落實國家和地方的環保政策,爭取在綠色轉型中占據主動。
水泥行業的大氣污染物減排不僅是一項環保任務,更是推動行業高質量發展的關鍵。只有通過全社會的共同努力,才能讓水泥行業在綠色發展的道路上越走越遠。
水泥行業不同績效管控類型企業空氣重污染應急減排措施



需求溝通傾聽客戶需求,了解用戶使用環境和現場工況
方案設計根據現場實際工況,針對性出具解決方案
合同簽訂技術和商務規范確認,簽訂合作協議
產品制作選擇最優質的元器件,嚴格按照技術協議
調試安裝現場規范安裝,靜態動態調試,分析儀運行
售后服務后續維護,持續跟進,終身維修