日前,江蘇發布《江蘇省工業爐窯大氣污染物排放標準(DB32/3728—2019)》,標準已于2020年2月1日實施。詳情如下:
前 言
本標準按照GB/T 1.1-2009給出的規則起草。
本標準未涉及的內容仍執行GB 9078。
鋼鐵行業、玻璃行業的爐窯裝置不適用本標準。
本標準實施后,國務院生態環境主管部門制定的環境監測新標準適用性滿足要求的,可用于本標準相應污染物的測定;環境監測新標準及其發布文件明確規定在污染物排放監測中停止執行本標準表4所列大氣污染物監測方法的,原方法不再作為本標準的規范性引用文件實施。
本標準由江蘇省生態環境廳提出并歸口。
本標準江蘇省人民政府2019年12月11日批準。
工業爐窯大氣污染物排放標準
1 范圍
本標準規定了工業爐窯大氣污染物的排放控制要求、監測和監督管理等要求。
本標準適用于現有工業爐窯的大氣污染物排放管理,以及工業爐窯新建、改建、擴建項目的環境影響評價、環境保護設施設計、竣工環境保護驗收、排污許可證核發及其投產后的大氣污染物排放管理。
國家或江蘇省行業污染物排放標準中對工業爐窯另有規定的,按相應標準執行。
環境影響評價文件或排污許可證要求嚴于本標準時,按照批準的環境影響評價文件或排污許可證執行。
2 規范性引用文件
下列文件對于本文件的應用是必不可少的。凡是注日期的引用文件,僅注日期的版本適用于本文件。凡是不注日期的引用文件,其最新版本(包括所有的修改單)適用于本文件。
GB 3095 環境空氣質量標準
GB 9078 工業爐窯大氣污染物排放標準
GB/T 15432 環境空氣 總懸浮顆粒物的測定 重量法
GB/T 16157 固定污染源排氣中顆粒物測定與氣態污染物采樣方法
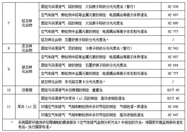
HJ/T 40 固定污染源排氣中苯并(a)芘的測定 高效液相色譜法
HJ/T 42 固定污染源排氣中氮氧化物的測定 紫外分光光度法
HJ/T 43 固定污染源排氣中氮氧化物的測定 鹽酸萘乙二胺分光光度法
HJ/T 45 固定污染源排氣中瀝青煙的測定 重量法
HJ/T 55 大氣污染物無組織排放監測技術導則
HJ/T 56 固定污染源排氣中二氧化硫的測定 碘量法
HJ 57 固定污染源廢氣 二氧化硫的測定 定電位電解法
HJ/T 67 大氣固定污染源 氟化物的測定 離子選擇電極法
HJ/T 373 固定污染源監測質量保證與質量控制技術規范(試行)
HJ/T 397 固定源廢氣監測技術規范
HJ/T 398 固定污染源排放煙氣黑度的測定 林格曼煙氣黑度圖法
HJ 538 固定污染源廢氣 鉛的測定 火焰原子吸收分光光度法(暫行)
HJ 543 固定污染源廢氣 汞的測定 冷原子吸收分光光度法(暫行)
HJ 629 固定污染源廢氣 二氧化硫的測定 非分散紅外吸收法
HJ 646 環境空氣和廢氣 氣相和顆粒物中多環芳烴的測定 氣相色譜—質譜法
HJ 647 環境空氣和廢氣 氣相和顆粒物中多環芳烴的測定 高效液相色譜法
HJ 657 空氣和廢氣 顆粒物中鉛等金屬元素的測定 電感耦合等離子體質譜法
HJ 684 固定污染源廢氣 鈹的測定 石墨爐原子吸收分光光度
HJ 685 固定污染源廢氣 鉛的測定 火焰原子吸收分光光度法
HJ 692 固定污染源廢氣 氮氧化物的測定 非分散紅外吸收法
HJ 693 固定污染源廢氣 氮氧化物的測定 定電位電解法
HJ 777 空氣和廢氣 顆粒物中金屬元素的測定 電感耦合等離子體發射光譜法
HJ 836 固定污染源廢氣 低濃度顆粒物的測定 重量法
3 術語和定義
下列術語和定義適用于本文件。
3.1
工業爐窯 industrial furnace and kiln
在工業生產中,用燃料燃燒或電能等轉換產生的熱量,將物料或工件進行熔煉、焙燒、熔化、加熱等工序的熱工設備。
注:改寫GB 9078—1996,定義3.1。
3.2
現有工業爐窯 existing industrial furnace and kiln
本標準實施之日前已建成投產或環境影響評價文件已通過審批、備案的工業爐窯。
3.3
新建工業爐窯
本標準實施之日起環境影響評價文件通過審批、備案的新建、改建和擴建的工業爐窯。
3.4
標準狀態 standard state
煙氣在溫度為273 K、壓力為101 325 Pa時的狀態,簡稱“標態”。本標準規定的排放濃度均指標準狀態下的干煙氣中的數值。
[GB 9078—1996,定義3.2]
4 大氣污染物排放控制要求
4.1 有組織排放限值
工業爐窯大氣污染物排放限值按表1、表2規定執行。
4.2 無組織排放監控點濃度限值
工業爐窯無組織排放總懸浮顆粒物濃度限值按表3規定執行。
4.3 排氣筒高度要求
4.3.1 工業爐窯排氣筒高度應不低于15 m,具體高度按通過審批、備案的環境影響評價文件要求確定。
4.3.2 當排氣筒周圍半徑200 m距離內有建筑物時,除應執行4.3.1規定外,排氣筒還應高出最高建筑物3 m以上。
4.3.3 如果排氣筒高度達不到4.3.1、4.3.2的任何一項規定時,其大氣污染物最高允許排放濃度應按排放標準值的50%執行。
5 大氣污染物監測要求
5.1 采樣平臺
5.1.1 工業爐窯排氣筒應按照GB/T 16157、HJ/T 397的要求設置采樣孔和采樣平臺。
5.1.2 當采樣平臺的墜落高度>2 m時,應有通往采樣平臺的安全樓梯。
5.1.3 當采樣平臺設置在離地面高度>20 m的位置時,應有通往平臺的電梯、升降梯或其他便捷、安全的設施。未建設電梯或升降梯的排污單位,當采樣平臺距地面高度>20 m時,應設置安全、方便的監測設備電動吊裝設施。
5.2 有組織排放監測
5.2.1 根據排污單位使用的原料、生產工藝過程、生產的產品、副產品等,確定需要監測的污染物項目。
5.2.2 工業爐窯排氣筒中大氣污染物的監測采樣,按照GB/T 16157、HJ/T 397的規定執行。
5.2.3 本標準規定以小時均值作為考核污染物是否達標的基本單位。對于連續性排放是指以任何連續1 h的采樣獲取平均值,或在任何1 h內,以等時間間隔采集3~4 個樣品并計算平均值。
5.2.4 對于間歇性排放且排放時間<1 h,應在排放時段內實行連續采樣,或在排放時段內,以等時間間隔采集2~4 個樣品并計算平均值;對于間歇性排放且排放時間>1 h,則應在排放時段內按5.2.3的要求采樣。
5.2.5 監測的質量保證和質量控制要求按照HJ/T 373、HJ/T 397的規定執行。
5.2.6 排污單位污染物排放自動監控設備的安裝、運行及管理,按照國家和地方有關規定執行。
5.3 無組織排放監測
5.3.1 無組織排放監控點污染物濃度的采樣,采用任何連續1 h的采樣獲取平均值。
5.3.2 工業爐窯無組織排放監控點設置在工業爐窯所在廠房生產車間門、窗等排放口的濃度最高點。如無法設置監控點,監控點應設在廠房生產車間外2 m~50 m范圍內,距離地面1.5 m以上位置處的濃度最高點。
5.3.3 若工業爐窯無完整廠房生產車間(如露天或有頂無圍墻),監控點應設在距顆粒物排放源下風向5 m,距地面1.5 m以上位置處的濃度最高點。
5.3.4 監控點不受單位周界的限制。
5.3.5 監控點最多可設4 個,以所測結果的濃度最大值進行評價。
5.3.6 應同時記錄監測期間的風速、風向、大氣溫度、大氣壓力、大氣濕度等氣象參數。
5.3.7 其他要求按照HJ/T 55的規定執行。
5.3.8 排污單位應嚴格控制工業爐窯生產工藝過程及相關物料儲存、輸送等無組織排放,在保障生產安全的前提下,采取密閉、封閉等有效措施。
5.4 監測方法
監測方法見表4。
5.5 大氣污染物基準氧含量排放濃度折算方法
實測的工業爐窯排氣筒中大氣污染物排放濃度,應按以下公式換算為基準氧含量下的排放濃度,并以此濃度作為判定排放是否達標的依據。各類工業爐窯的基準氧含量按表5的規定執行。
6 達標判定
6.1 采用手工監測時,按照監測技術規范要求獲取的監測結果超過本標準規定的限值,判定為不達標。各級生態環境部門在對排污單位進行監督性檢查時,可以現場即時采樣或監測的結果,作為判定排污行為是否符合排放標準以及實施相關環境保護管理措施的依據。
6.2 排污單位按照法律法規及標準規范要求與生態環境部門聯網的自動監測有效數據,以1小時平均濃度作為達標判定的依據。
6.3 特殊工況下的達標判定可按國家和江蘇省有關規定執行。
7 實施與監督
7.1 新建工業爐窯自本標準實施之日起,現有工業爐窯自2021年1月1日起,執行表1、表2規定的大氣污染物排放限值。
7.2 新建和現有工業爐窯自本標準實施之日起,無組織排放總懸浮顆粒物濃度執行表3規定的限值。
7.3 本標準由縣級以上人民政府生態環境主管部門負責監督實施。
7.4 排污單位應遵守本標準規定的大氣污染物排放控制要求,采取必要措施保證污染防治設施正常運行。